A8518: 広範な入力電圧範囲の高効率フォールト トレラント LED ドライバ

Product Image
* Note: If you have issues logging into this feature you may need to enable 3rd party cookies in your browser settings A8518 ECAD Model Type Image

Description

Top Features

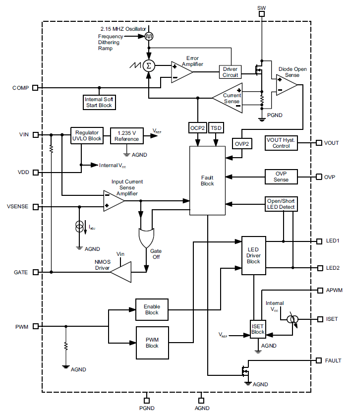
A8518 は、小型ディスプレイ バックライト用のマルチ出力 LED ドライバです。電流モード昇圧コンバータを内部電源スイッチおよび 2つの電流シンクと統合しています。昇圧コンバータは、200 mA でストリングあたり 11 個の LED を、そして最大で 22 個の白色 LED を駆動できます。また、最大 400 mA の高 LED 電流を達成するために、LED シンクを並列にすることができます。A8518 は、4.5 ~ 40 V の単一電源で動作できるため、自動車システムで発生する負荷遮断条件に耐えることができます。

A8518 はLEDの輝度をデジタル (PWM) 信号で制御出来ます。LED 輝度のコントラスト比は100 Hz でPWM調光を用いた際に 10,000:1 を達成し、PWM調光とアナログ調光を使用時にこれより高い 100,000:1 が可能となります。

もし必要ならばA8518は外部 P-ch MOS を駆動し、不具合発生時にシステムから入力電源を切断する事も可能です。A8518 は出力短絡、過電圧、ダイオードの開放や短絡、LEDピンの開放や短絡、過熱時の保護機能を提供します。サイクル毎の電流制限によって高電流を生ずる過負荷時に保護されます。

A8518 は2.15 MHz 固定の昇圧スイッチング周波数を持ちます。この高い周波数によりAM ラジオ帯域以上の周波数でコンバータを動作させる事が出来ます。

A8518 はEMIを低減するディザリングされた昇圧スイッチング周波数を提供します。A8518-1 はディザリングされた昇圧スイッチング周波数の機能がありませんが、その他は A8518と同等です。

用途

  • 車載 インフォテインメント用バックライト
  • 車載 クラスタ
  • 車載 センター スタック照明
  • 車載のAEC-Q100 認定
  • 完全に統合化された 42 V MOSFET の昇圧コンバータ
  • 完全に統合化された LED 電流シンク
  • 負荷遮断時の40 VINサージ入力耐性
  • アイドルストップ時に3.9 VIN (max.)の動作電圧
  • 2本のLEDストリング を駆動
  • 最大出力電圧は 40 V
    • 最大 11個の白色の直列 LED を駆動
  • 各ストリングの駆動電流は 200 mA
  • 2.15 MHz 固定の昇圧スイッチング周波数
  • EMIを低減するディザリングされた昇圧スイッチング周波数
  • 非常に高い LED のコントラスト比
    • 10,000:1 PWM 調光を単独で使用時
    • 100,000:1 PWM調光とアナログ調光を使用時
  • 最小PWMデューティにおける優れた過渡入力電圧の応答
  • 外部 PMOS 入力切断スイッチ用のゲートドライバがオプション
  • 0.7% のLED 電流精度
  • 0.8% のLED ストリング間整合精度
  • 以下に対する拡張保護:
    • ショートした昇圧スイッチ、インダクタまたは出力キャパシタ
    • ショートした ISET 抵抗
    • オープンまたはショートした 、LED ピンとLEDストリング
    • オープン昇圧 ダイオード
    • 過熱時

Part Number Specifications and Availability

Documentation and Resources

設計ツール

Filter Document Type:
All Types
All Types Webpage
Documents Found: 32
Document Type Document Name
Webpage
Software Portal