Triple-Output Step-Down Switching Regulator with Independent Control and Power Sequencing

A4491

ES QFN 20-lead-with-exposed-pad

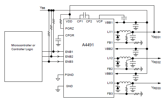
The A4491 simplifies power supply design with three integrated buck converters, independent enable controls for flexible power sequencing, and a power-on reset with adjustable delay.

* Note: If you have issues logging into this feature you may need to enable 3rd party cookies in your browser settings A4491 ECAD Model Type Image

Top Features

Typical Applications

Packaging

  • Three buck converters in a single package
  • 4.5 to 23 V input voltage range
  • 550 kHz fixed frequency
  • Multiphase switching for smaller components and lower EMI
  • Independent control of each converter for sequencing and shutdown control
  • Power-on-reset flag with adjustable delay
  • Internal compensation to minimize components and simplify design
  • 4 × 4 mm QFN Package, small PCB footprint

The A4491 is provided in a 20-contact, 4 mm × 4 mm, 0.75 mm nominal overall height QFN, with exposed pad for enhanced thermal dissipation. It is lead (Pb) free, with 100% matte tin leadframe plating.

ES Package Documentation

Part Number Specifications and Availability

Documentation and Resources

Design Tools

Filter Document Type:
All Types
All Types Webpage
Documents Found: 32
Document Type Document Name
Webpage
Software Portal