Low Power 3D Linear Hall-Effect Sensor IC for Angle Measurement

A31301

10-contact DFN  EJ Package

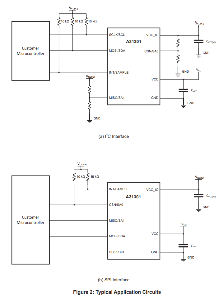
The A31301 provides accurate 3D magnetic field sensing and angle calculation, with flexible operating modes and low power consumption for battery-powered and space-constrained applications. Supports SPI and I²C interfaces.

* Note: If you have issues logging into this feature you may need to enable 3rd party cookies in your browser settings A31301 ECAD Model Type Image

Top Features

Typical Applications

Packaging

  • Magnetometer with XYZ output
  • 15-bit onboard angle output from any 2 axes
  • <2° typ angle error for good accuracy in XY and XZ/YZ configurations
  • Interrupt/Switch pin for wakeup and triggering
  • SPI or I2C output for easy interfacing to most microcontrollers

The A31301 is supplied in a 3 mm × 3 mm × 0.8 mm, 10-contact DFN package (“EJ”). This small footprint package is lead (Pb) free, with 100 % matte-tin leadframe plating.

EJ Package Documentation

Part Number Specifications and Availability

Documentation and Resources

Documentation

Third Party Design Tools

Filter Document Type:
All Types
All Types Brochure
Documents Found: 32
Document Type Document Name
Brochure
通过可持续性实现舒适性
Filter Document Type:
All Types
All Types Third Party Tool
Documents Found: 32
Document Type Document Name
Third Party Tool
Mikroe 3D Hall Clickboard for A31301