DMOS Dual Full-Bridge PWM Motor Driver with Parallel Inputs and Overcurrent Protection

A4987

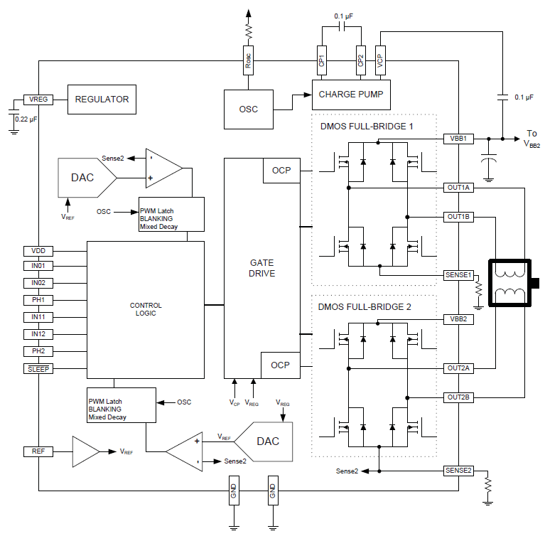
A4987

The A4987 efficiently drives two stepper motors with its dual full-bridge design, parallel input communication, and integrated overcurrent protection.

* Note: If you have issues logging into this feature you may need to enable 3rd party cookies in your browser settings A4987 ECAD Model Type Image

Top Features

Packaging

  • Low RDS(ON) outputs
  • Internal mixed current decay mode
  • Synchronous rectification for low power dissipation
  • Internal UVLO
  • Crossover-current protection
  • 3.3 and 5 V compatible logic supply
  • Thin profile QFN and TSSOP packages
  • Thermal shutdown circuitry
  • Short-to-ground protection
  • Shorted load protection
  • Low current Sleep mode, <10 µA

The A4987 is supplied in two packages, a 24-contact QFN (ES) and a 24-pin TSSOP (LP). Both packages have exposed thermal pads for enhanced thermal performance. The 24-contact ES is 4 mm × 4 mm, with a nominal overall package height of 0.75 mm. The 24-pin LP is a TSSOP with 0.65 pitch and an overall package height of ≤1.2 mm. Both packages are lead (Pb) free, with 100% matte tin leadframe plating.

 

Part Number Specifications and Availability

Documentation and Resources

Design Tools

Filter Document Type:
All Types
All Types Webpage
Documents Found: 32
Document Type Document Name
Webpage
Software Portal